近日,農學院曾范昌教授課題組在國際著名學術期刊Plant Physiology在線發表了題為“Single-cell transcriptome atlas reveals somatic cell embryogenic differentiation features during regeneration”的研究論文報道了最新進展,該研究成果為作物高效細胞工程與植株再生調控提供最新單細胞水平上的理論依據與技術支撐,在作物生物工程育種、無性育種/繁育、體細胞遺傳固定與變異篩選、植物工廠等方面具有應用價值和借鑒意義。
體細胞胚性分化與植株再生是體細胞向胚胎發生途徑轉變的發育再建過程,是植物發育過程的獨特現象,是最完全的細胞全能性表達的方式和經典示例。而離體胚性分化與植株再生的調控機理被認為是非常重要的科學謎題之一。同時這一生物過程又是作物細胞與基因工程、無性繁殖與人工種子的重要環節和基礎,是生物技術育種發展的最直接制約因素和技術瓶頸,這在很大程度上限制了現代細胞與基因工程在作物生物技術育種上的應用。所以,離體細胞不同胚性分化命運和發育方向的精準調控模式和規律亟待深入解析,其中的系列細胞身份類型和定性/定量分子標記有待進一步鑒定挖掘。
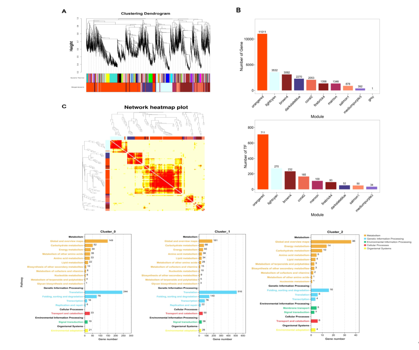
研究者以生物工程應用先鋒作物棉花為研究材料,系統解析了離體不同分化命運的愈傷組織中的單細胞基因表達圖譜,在單細胞水平比較分析注釋了不同細胞類群及其表達特征,闡釋了胚性分化的特異細胞類型與擬時發育調控模式。進一步,解析了胚性分化再生相關的重要生物過程,挖掘出不同細胞類群和不同分化狀態的系列特異標記基因。該研究揭示了離體細胞胚性分化發育的單細胞表達調控規律與分子基礎,為棉花等作物細胞工程中胚性細胞的早期定量鑒定診斷提供更精準標記工具。
研究成果為體外更高效誘導細胞胚性分化、調控植株再生并拓展生物工程育種提供單細胞水平上的理論依據與功能基因資源,對揭示細胞全能性與植株再生機理,促進作物現代細胞工程與無性育種/繁育技術發展,具有重要的科學意義和應用價值。

圖1. 不同分化細胞類群特異基因/轉錄因子表達譜與胚性特異細胞生物過程注釋
郭慧慧教授、博士生張莉、博士生郭海霞為論文的并列第一作者,曾范昌教授為通訊作者。該研究得到國家自然科學基金、山東省現代農業產業技術體系、中國科協的資助。
編 輯:萬 千
審 核:賈 波


 
          
 魯公網安備 37090202000305號
魯公網安備 37090202000305號