近日,Molecular Plant期刊在線發布了植物保護學院丁新華教授課題組題為“Control of H2S synthesis by the monomer-oligomer transition of OsCBSX3 for modulating rice growth-immunity balance”的研究論文。該研究揭示了胱硫醚β合成酶OsCBSX3通過其單體-寡聚體轉換調控硫化氫的合成,進而在平衡水稻生長與免疫反應,特別是在調控水稻對條斑病和白葉枯病抗性方面發揮關鍵作用。
硫化氫(H2S)作為一種關鍵的內源性氣體信號分子,對維持植物正常生理功能至關重要。其濃度依賴性調控機制影響植物種子萌發、根系發育等多種生長過程,同時能有效抑制褐腐病菌、軟腐病等真菌的生長。然而,水稻中H2S的合成途徑及其在調節對條斑病菌(Xanthomonas oryzae pv. oryzicola,Xoc)和白葉枯病菌(Xanthomonas oryzae pv. oryzae,Xoo)抗性中的作用及其機制仍待闡明。
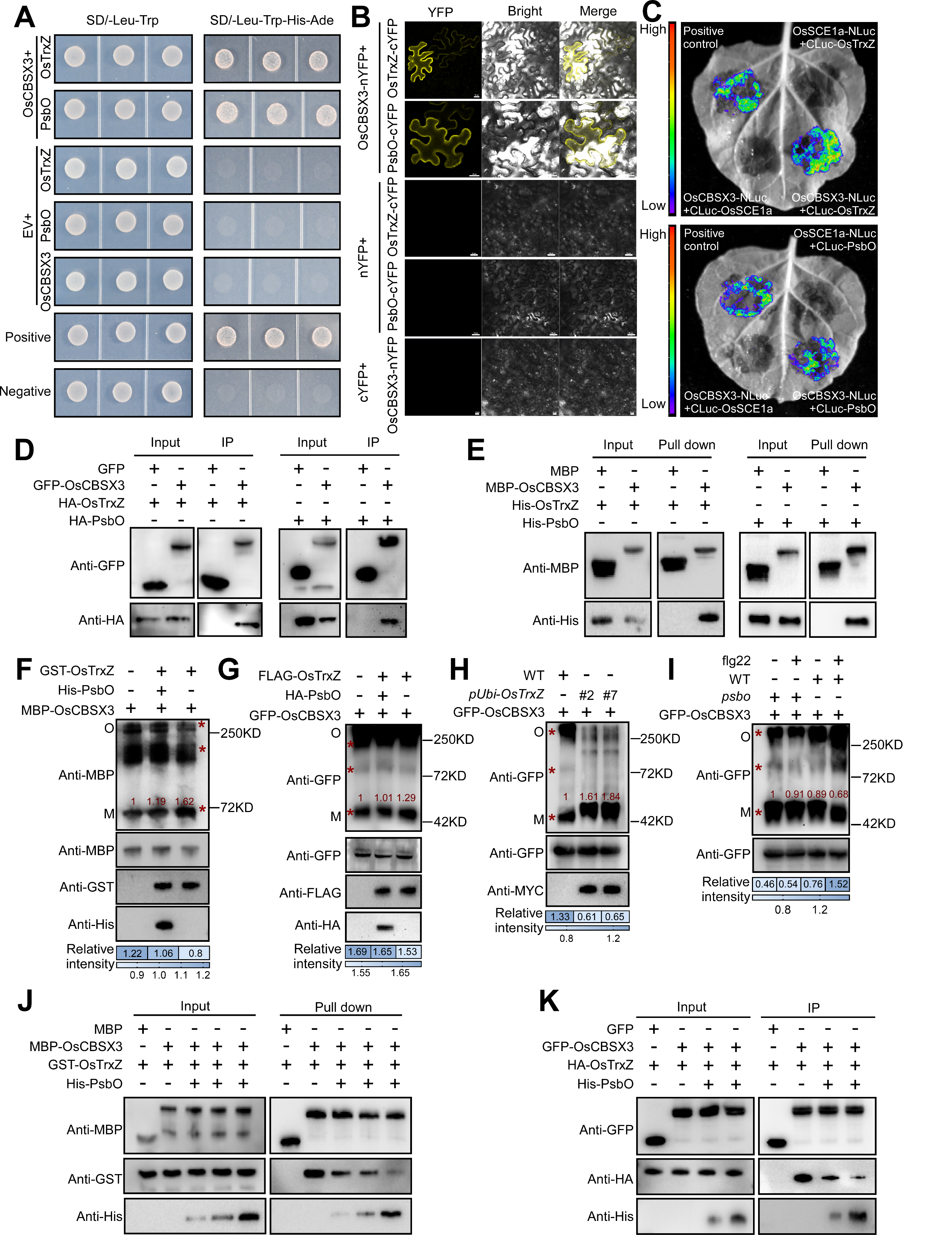
研究發現,OsCBSX3蛋白在水稻中以單體和寡聚體兩種狀態并存,OsTrxZ蛋白和PsbO蛋白在調控OsCBSX3單體與寡聚體轉換過程中發揮著關鍵作用,這一過程對平衡水稻的生長與免疫至關重要。過表達OsCBSX3或PsbO能提升水稻H2S含量及其抗條斑病和白葉枯病的能力,oscbsx3和psbo突變體則表現出H2S含量減少及抗條斑病和白葉枯病能力降低。過表達OsTrxZ導致水稻H2S含量下降,且對條斑病和白葉枯病敏感性增加,而ostrxz突變體則展現出H2S含量上升及對這兩種病害的抗性增強。當Xoc或Xoo入侵水稻后,依賴PsbO的OsCBSX3寡聚化水平逐漸升高,這一過程有助于OsCBSX3進入葉綠體促進H2S的合成,并進一步強化水稻的防御反應。此外,研究證實H2S可以作為一種免疫信號分子,能有效觸發水稻體內活性氧的爆發,上調防御相關基因的表達,從而顯著提高水稻對條斑病和白葉枯病的抗性。但當H2S濃度過高時,H2S會將OsCBSX3還原成單體,促進其與PsbO蛋白的解離,并加強其與OsTrxZ蛋白的結合。OsTrxZ蛋白通過催化OsCBSX3由寡聚體向單體的還原,精細地調節H2S的合成,以緩解H2S過度積累可能對水稻正常生長產生的不利影響。

圖1 PsbO和OsTrxZ拮抗調節OsCBSX3寡聚體和單體平衡
綜上,PsbO和OsTrxZ在調節OsCBSX3寡聚體與單體轉換過程中發揮拮抗作用,從而平衡水稻的免疫反應與生長發育。這一發現不僅深化了我們對水稻免疫應答機制的理解,也為通過遺傳改良手段提升作物病害抗性提供了理論依據。

圖2 OsCBSX3依賴自身單體-寡聚體轉換調控硫化氫合成及平衡水稻生長
免疫新機制
植物保護學院丁新華教授為通訊作者,在讀博士研究生張海淼為第一作者。山東農業大學博士后Muhammad Zunair Latif、在讀博士研究生孫寶龍、在讀碩士研究生呂蕾、已畢業碩士研究生劉洋、李洋副教授、尹梓屹教授、路沖沖副教授、趙海朋副教授、孔令廣高級實驗師及揚州大學吳濤博士等參與了該項研究。研究工作得到了山東省重大基礎研究項目和國家自然基金等項目的資助。
編 輯:萬 千
審 核:賈 波








