近日,動物科技學院蘭江風教授課題組在《Journal of Hazardous Materials》在線發表題為“Symbiotic hemolymph bacteria reduce hexavalent chromium to protect thehost from chromium toxicity in Procambarus clarkii”的研究論文。揭示克氏原螯蝦利用體液菌群耐受重金屬污染的分子機制。
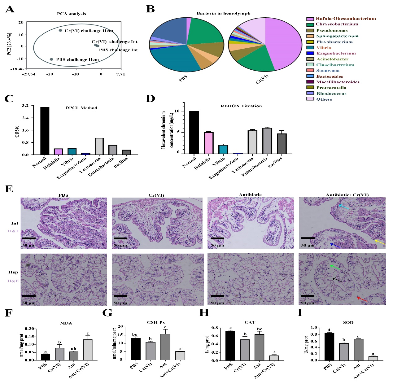
重金屬污染不僅影響人類的健康,也制約了現代農業的高效發展。重金屬污染嚴重的區域,動植物的生存受到限制。克氏原螯蝦常被用來監測重金屬污染,對重金屬具有較高的耐受性,但其潛在機制尚不清楚。六價鉻刺激誘使克氏原螯蝦血淋巴菌群改變,血淋巴中的優勢菌群(包括Exiguobacterium)將高毒性的六價鉻高效還原成低毒性的三價鉻,有效的緩解了重金屬對蝦的毒害作用。本研究揭示了甲殼動物耐受重金屬的分子機制,也可為重金屬區域開展養殖提供有力的理論參考。

圖1 Cr6+刺激誘發血淋巴菌群改變、血液菌群抑制Cr6+對蝦的損傷

圖2 Exiguobacterium通過nfsA高效還原Cr6+
2022級博士生殷成明和2021級碩士生牛瑞庚(已畢業)為本文的共同第一作者,李顯耀教授在實驗設計中提出了建設性的建議,王慧教授和曾啟繁副教授在論文撰寫過程中提供了幫助,蘭江風教授和曾啟繁副教授為本文的共同通訊作者。
本工作得到了國家重點研發計劃和山東農業大學高層次人才啟動經費的資助。全文鏈接:https://authors.elsevier.com/a/1hZUG15DSlRgNk
編 輯:萬 千
審 核:賈 波








