近日,動物科技學院(動物醫學院)動物干細胞與重編程團隊在Cellular and Molecular Life Sciences在線發表了題為“WD Repeat Domain 82 (Wdr82) Facilitates Mouse iPSCs Generation by Interfering Mitochondrial Oxidative Phosphorylation and Glycolysis”的研究論文。已畢業碩士崔貴娜、在讀碩士生周婧萱為該論文的第一作者,山東農業大學師科榮副教授和同濟大學高紹榮教授為論文的通訊作者。
多能干細胞(PSCs)是一類具有自我更新和多向分化能力的細胞,主要分為胚胎干細胞(ESCs)和誘導多能干細胞(iPSCs)。其中,iPSCs因不需要胚胎供給而受生物倫理限制,在現代生物醫學及現代動物育種(干細胞育種)等領域具用顯著的應用優勢。自2006年山中伸彌實驗室獲得iPSCs以來,iPS技術受到廣泛關注。但是,目前iPS技術生產iPSCs存在誘導效率低的問題。提高體細胞重編程效率、生產功能正常的iPSCs具用重要的應用價值。
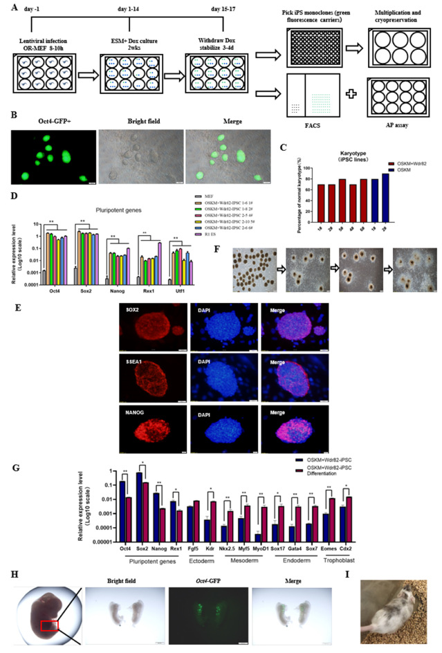
體細胞核移植(SCNT)技術中卵母細胞因子促進體細胞核完成重編程,這與iPSCs的形成過程類似,因而推測卵母細胞因子也可能在促進體細胞重編程形成iPSCs的過程中發揮重要調控作用。基于前期的研究基礎,篩選了3個在卵母細胞MⅡ期高表達且與表觀遺傳修飾相關的細胞因子(Dpy30、Taf7和Wdr82)用于體細胞重編程,與經典的iPS技術(Yamanaka四因子產生iPSCs)相比,Wdr82可以顯著促進體細胞重編程的效率。經驗證所獲得的iPSCs克隆不僅具用多能性、可完成體外三胚層分化,并且可獲得嵌合體小鼠(圖1)。該研究再次證明了卵母細胞因子可促進體細胞重編程為干細胞的作用,啟動胚胎早期發育。同時,為體外高效生產iPSCs提供了新的方法與途徑。

圖1. 體細胞重編程形成的Wdr82+OSKM-iPSC克隆具有干細胞功能,可產生嵌合體小鼠
進一步研究,發現Wdr82促進體細胞重編程的同時伴隨著細胞代謝途徑的顯著調節:Wdr82顯著抑制細胞內的氧化磷酸化途徑及糖酵解途徑(圖2)。Wdr82可參與組蛋白H3K4甲基化轉移酶復合物Set1A/B的組裝而調節染色質的H3K4me3水平,而且可調節復合物中RNA聚合酶活性調控下游基因的轉錄水平。
該研究解析了卵母細胞因子通過組蛋白甲基化修飾參與細胞代謝調節而促進體細胞重編程效率的機制,對于現代生物醫學與現代動物育種具用重要的理論指導意義與應用價值。

圖2. Wdr82抑制細胞氧化磷酸化過程、促進體細胞重編程的工作模式圖
該研究得到了國家重點研發計劃、國家自然科學基金、山東省農業良種工程項目和山東省自然科學基金的資助。
論文鏈接:https://doi.org/10.1007/s00018-023-04871-z
編 輯:萬 千
審 核:賈 波








