近日,園藝科學與工程學院胡大剛教授領銜的蘋果果實品質形成與保持應用團隊在國際著名學術期刊《New Phytologist》在線發表了題為“Ethylene inhibits malate accumulation in apple by transcriptional repression of aluminum-activated malate transporter 9 via the WRKY31-ERF72 network”的研究論文,博士生王佳慧為論文第一作者,胡大剛教授和美國康奈爾大學程來亮教授為共同通訊作者,山東農業大學為論文第一完成單位。
蘋果(Malus domesticaBorkh.)是世界四大水果之一,由于蘋果的成熟期較為集中,并且蘋果是典型的呼吸躍變型果實,在采后有一個明顯的后熟過程,對果實的耐貯性要求更高。在果實成熟及采后貯藏過程中,乙烯對蘋果果實品質及貯藏性能均具有顯著影響。并且在蘋果采后貯藏過程中,乙烯是影響蘋果果實后熟及導致果實品質和貯藏性能下降的重要影響因子。因此,如何降低乙烯的釋放,是采后貯藏及果實冷鏈運輸的關鍵。乙烯可以顯著導致蘋果酸降解,但參與其中的具體基因及決定該過程的分子調控機制一直沒有被解決,這對研發和創新蘋果采后果實保酸技術造成很大困擾。
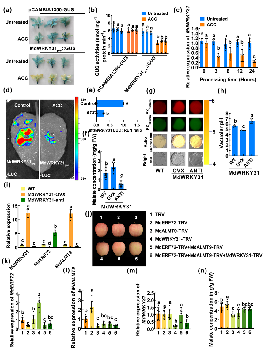
該研究通過轉錄組測序和反向染色質免疫共沉淀等技術,研究發現了乙烯信號轉導通路末端元件MdERF72的下游靶基因MdALMT9。研究表明MdERF72轉錄抑制MdALMT9表達,從而減少液泡有機酸積累。由于MdALMT9編碼鋁離子激活的蘋果酸轉運蛋白,是調控蘋果果實酸度的主效基因,因此MdERF72通過調控MdALMT9表達進而降低蘋果果實有機酸含量。
進一步以MdERF72蛋白為誘餌,利用酵母雙雜交篩庫實驗,獲得一個與MdERF72互作的WRKY家族轉錄因子MdWRKY31,并且MdERF72與MdWRKY31蛋白間的相互作用,緩解了MdERF72對MdALMT9的轉錄抑制活性。除了蛋白間的相互作用,MdWRKY31也可以直接結合MdERF72和MdALMT9的啟動子,分別在轉錄水平抑制MdERF72和激活MdALMT9基因表達。最終,提出乙烯通過抑制MdWRKY31表達,抑制其與MdERF72和MdALMT9的調控和相互作用,進而直接和間接降低了MdALMT9表達,導致液泡中蘋果酸積累減少和果實酸度降低,降低蘋果果實風味和貯藏性能。

圖1 乙烯誘導的WRKY轉錄因子MdWRKY31提高蘋果果實中蘋果酸含量
基于上述揭示的分子調控機制,該團隊研發了適用于蘋果采后貯藏維持果實蘋果酸含量的技術,并申請了國家發明專利。切實將基礎理論研究成果轉化為應用技術,服務于蘋果產業發展。

圖2 乙烯調控蘋果果實蘋果酸降低的工作模型
該研究得到了國家重點研發計劃項目、國家自然科學基金優秀青年基金、面上基金和山東省優秀青年基金的資助和支持。
編 輯:萬 千
審 核:賈 波








