近日,New Phytologist在線發表題為“The regulatory module MdBZR1–MdCOL6 mediates brassinosteroid- and light-regulated anthocyanin synthesis in apple”的研究論文,系統地闡明了蘋果MdBZR1–MdCOL6模塊整合光和BR信號以調控蘋果花青苷生物合成的分子機制。園藝科學與工程學院果樹種質資源與遺傳育種團隊陳學森教授和王楠副教授為論文通訊作者,博士生王意程為論文第一作者。
花青苷(Anthocyanins)是植物中由苯丙氨酸代謝途徑合成的一種次生代謝產物,廣泛分布于各類植物的不同組織和器官內。花青苷不僅能使許多植物的花、果實等呈現鮮艷的紅色、紫色或藍色,而且在人體抗氧化、預防心腦血管疾病及抗腫瘤等方面成效顯著。因此,闡明調控果實中花青苷合成的分子機制將為果實營養品質的遺傳改良提供可行途徑。
花青苷合成除了受到一系列結構基因和轉錄因子的調控外,還受光照、糖、激素、pH、溫度等因素的支配。其中,光信號能夠整合溫度、激素等多種途徑協同調節植物中花青苷的積累。已有研究初步證實油菜素內酯(BR)影響黃酮類化合物的合成,并且BRs可通過抑制黃酮化合物合成增加擬南芥對紫外光UV-B輻射的敏感性。BRASSINAZOLE-RESISTANT 1(BZR1)是BR信號途徑的中樞調節因子,可整合來自多種途徑的信號以協調植物發育。然而,BZR1對花青苷生物合成的作用研究還相對較少。
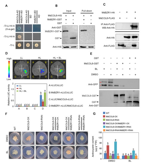
該研究首次揭示了由蘋果MdBZR1和B-box蛋白MdCOL6介導的光與BR信號通路之間的拮抗關系。外源施加蕓苔素內酯(BL,活性最高的BR)能夠抑制高光誘導的紅肉蘋果幼苗中花青苷的積累,而光照強度的增加降低了內源BR的含量。MdBZR1過表達抑制蘋果植株中花青苷的合成。暴露于高光強度可促使去磷酸化MdBZR1(活性形式)蛋白降解,導致功能受損。轉錄組數據分析結合酵母單雜交試驗(Y1H)、凝膠阻滯實驗(EMSA)和雙熒光素酶報告試驗表明,MdBZR1為MdCOL6的上游抑制因子,而MdCOL6正調控蘋果植株中花青苷的合成。此外,MdBZR1通過與MdCOL6互作,減弱其對花青苷合成相關結構基因MdUFGT和MdANS的轉錄激活,從而負調控MdCOL6介導的花青苷積累(圖1)。

圖1 MdBZR1負調控MdCOL6介導的花青苷合成
該研究建立了以MdBZR1–MdCOL6復合體為核心的分子調控模型(圖2),通過整合BR和光信號以調節蘋果中花青苷的生物合成。闡明了花青苷生物合成調控過程中光和BR信號整合的分子基礎,為蘋果果實營養品質的遺傳改良提供理論依據。

圖2 MdBZR1-MdCOL6復合體調節花青苷合成的工作模型
該研究得到了國家自然科學基金、江蘇省自然科學基金、山東省農業良種工程和中國博士后科學基金等項目支持。
文章鏈接:https://nph.onlinelibrary.wiley.com/doi/10.1111/nph.18779
編 輯:萬 千
審 核:賈 波








